港区国安法未表决 中国各地高官已表态

0:00 / 0:00

中国全国人大将于本周四对港区国安法进行投票,但该法尚未表决,中国各地高官已经先行表态拥护国安法。另外,中国湖南、安徽等多个省中小学及幼儿园教师六十人将被派到港澳地区,进驻学校开展“指导教育”。

香港特首林郑月娥本周二(26日)会见记者时说,中国全国人大授权常委会制定相关法律,在香港公布和实施,宪制和法律基础坚实稳固,不容置疑。她还说,人大立法的决定只针对四类危害国家安全行为,打击极少数做这些违法犯罪行为的份子。

“港区国安法”目前正在人大进行分组讨论。在本周四的人大闭幕会上,将由人大代表表决,只要三分之二通过,即形成法律文件。

【林郑:“港版国安法”不会影响港人自由权利】 【信不信由你】 香港特首林郑月娥周二(5月26日)声称,北京拟议的国家安全法不会践踏香港的权利和自由,并呼吁港人等待当局公布立法细节。 北京上周公布了“港版国安法”的人大决议案,该计划以“阻止分裂”,“颠覆”和“打击恐怖活动”的名义,限制了港人的集会和言论自由。根据决议,北京还可以在香港成立国安机关。 周日(5月24日),成千上万的人涌入香港街头,抗议如箭在弦的“港版国安法”。警察发射催泪弹和高压水炮驱散人群,并逮捕了近200人。 预计星期三(5月27日)将有更多抗议活动在香港举行。(路透社) #港版国安法 #林郑月娥

Posted by Radio Free Asia Chinese 自由亚洲电台普通话 on Tuesday, May 26, 2020

视频【林郑:“港版国安法”不会影响港人自由权利】【信不信由你】

重庆律师王臣章接受自由亚洲电台采访时说,当局会以最快的速度推动《港区国安法》的立法过程,这将表明香港原有的司法独立体系将受到排斥:“本来香港还是有法治,她的法律、法官是独立的,但是经过中共这么多年的渗透,在国安法庭安排的法官,就不会有现在香港的英国籍法官,肯定是他们选择的,这样的人首先考量的不是法律,首先考量的是中共。”

高官纷纷站队表态支持香港国安法

“港区国安法”尚在审议中,却已有高官先发制人表态支持立法。正在北京的全国人大代表、中共广东省委书记李希,出席广东代表团小组会议时说,广东毗邻港澳,有关决定必将更好维护保障落实中央对香港全面管治权,确保全面准确贯彻执行《宪法》和《基本法》,有效防控香港存在的国家安全风险等。

驻香港部队司令员陈道祥说,驻港部队坚决拥护《关于建立健全香港特区维护国家安全的法律制度和执行机制的决定(草案)》,驻军官兵有决心、有信心、有能力维护国家主权、安全和发展利益,维护香港的长期繁荣稳定。

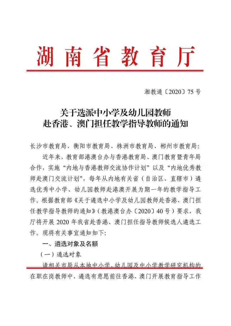
湖南省教育厅近期发出通知。(网络图片/乔龙提供)
湖南省教育厅近期发出通知。(网络图片/乔龙提供)

河北学者张凤树对本台说,特首林郑月娥除了要全面执行北京治港政策,个人可发挥的空间很有限:“香港政府就会成为一个傀儡政府,即使大陆国安及公安执法部门在香港做了越轨的事,也不能把他怎么样。其实这些机构早就在香港,只不过没有公开化,他现在要把这个机构公开化、合法化。”

60名内地教师将进驻香港中小学

另外,近期网络传出中国教育部从湖南、海南、安徽及辽宁等省将派出共60位所谓指导教师,前往港澳地区的学校,担任指导教学工作,主要是中小学历史和语文教师,在推荐名单中甚至有沈阳和葫芦岛的幼儿园教师。

河南郑州一位教师对本台说,当局此举意在对港澳地区的学生进行洗脑教育:“这是在抢占教育阵地,就是要从娃娃开始抓起,灌输中国当局认可的思想。”

左图:东北地区派驻港澳学校的推荐名单。右图:安徽省教育厅推荐教师名单。(网络图片/乔龙提供)
左图:东北地区派驻港澳学校的推荐名单。右图:安徽省教育厅推荐教师名单。(网络图片/乔龙提供)

贵州大学经济学前教授杨绍政对本台说,从另一角度看,让大陆的中小学教师到香港来工作,是一件好事:“我个人认为是一件好事情。但是这些教师到香港澳门去以后,他们自己会睁大眼睛来看自己所在学校的教学管理体制和香港的区别。自己所长学校教师的教育方法和香港老师的教育方法,他们会进行比较的,有比较就有鉴别。”

杨绍政说,这些来自大陆各地的教师一定会看到港澳地区的中小学、幼儿园有以下不同之处:“它不是党委在领导,党的书记,专职党务人员在香港的学校是没有的,还有香港学校的校长一定不会搞乌七八糟的党化教育,什么宣传哪一个执政党不得了,哪一个执政党伟大、光荣、正确。香港与澳门绝对没有这些问题。”

香港教育界立法会议员叶建源对本台粤语组说,内地的老师来香港的学校进行交流,没有问题,但若果是来香港担任指导教学工作,这是不必要的,香港的教育应该由香港政府及学校自己去处理。

记者:乔龙 责编:胡力汉 许书婷 网编:瑞哲